MindMaple
by MindMaple
Tổng quan
MindMaple Classic, tên gọi cũ MindMaple Lite, là phần mềm vẽ sơ đồ tư duy sáng tạo với nhiều tùy chọn vẽ mind map và hỗ trợ đa nền tảng; sử dụng rộng rãi trong công
MindMaple Classic, tên gọi cũ MindMaple Lite, là phần mềm vẽ sơ đồ tư duy phổ biến dành cho máy tính. Với nhiều tùy chọn vẽ mind map và hỗ trợ đa nền tảng, MindMaple Free là lựa chọn hoàn hảo cho học tập, công việc và cuộc sống thường ngày.

MindMaple Classic là lựa chọn hoàn hảo khi muốn lập sơ đồ tư duy sáng tạo
Cũng giống như iMindMap hay EdrawMind, Mind Mapple Classic giúp bạn phát triển ý tưởng, ghi chú và quản lý dự án một cách khoa học và hiệu quả hơn so với cách ghi chú thông thường.
Tính năng nổi bật của MindMaple Classic
Giao diện sơ đồ tư duy tự nhiên
Bổ sung và di chuyển các chủ đề nhanh chóng như vẽ phác thảo hay ghi chú trên sổ tay. MindMaple giúp phát triển chủ đề sáng tạo thay vì giới hạn chúng trong những khuôn mẫu sẵn có.
Quản lý công việc khoa học
Tích hợp chi tiết công việc vào mindmap, đính kèm tài liệu, chỉnh sửa và lưu trực tiếp từ Mind Maple Classic.
Công cụ vẽ sơ đồ tư duy mở rộng
Để có bản đồ tư duy chi tiết hơn, bạn có thể thêm các mối quan hệ, đường viên, hyperlink và file vào MindMaple.

Sử dụng Mind Maple trong công việc, học tập và cuộc sống hàng ngày để ghi chú thông minh hơn
Tùy chỉnh
Cá nhân hóa sơ đồ tư duy bằng màu sắc, hình ảnh và hình minh họa. Ứng dụng MindMaple cũng có sẵn các clipart và preset để bạn trang trí sơ đồ dễ dàng.
Nhập file
Nhập file từ Freemind và MindManager vào MindMaple, hỗ trợ cả định dạng TXT.
Xuất ra nhiều định dạng
Xuất bản đồ tư duy sang định dạng PowerPoint, Word và Excel.
Cách dùng MindMaple trong công việc và cuộc sống
Thuyết trình vào thảo luận
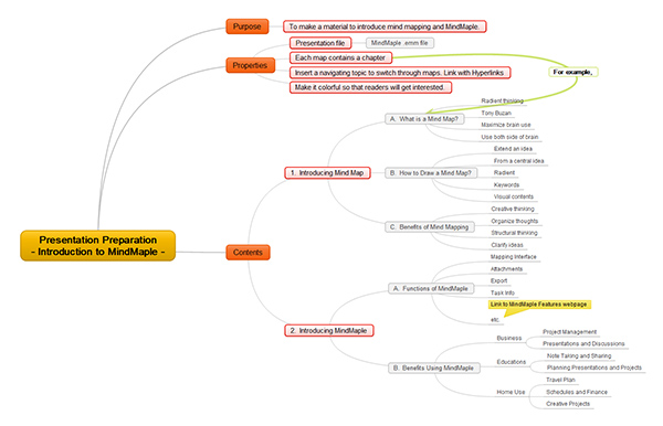
Mind Maple là công cụ lý tưởng để lên kế hoạch cho bài thuyết trình hoặc cuộc họp. Thay vì dùng nhiều slide, hãy tập trung vào từng ý tưởng trong mỗi thời điểm, thông qua sơ đồ tư duy duy nhất. Đây là cách tiếp cận tuyệt vời để chia sẻ ý tưởng mới cho cả nhóm, truyền cảm hứng trong cuộc thảo luận và ghi chú chi tiết để tham khảo bất cứ khi nào.
Ghi chú
Sử dụng MindMaple để ghi chú bài giảng, sách và thảo luận. Công cụ này giúp cấu trúc và phân loại thông tin trực quan, để người dùng tập trung vào cả chi tiết lẫn bức tranh toàn cảnh.

MindMaple Classic được sử dụng rộng rãi trong công việc và đời sống cá nhân
Lập kế hoạch thuyết trình và dự án
Sắp xếp kế hoạch và ý tưởng cho dự án cùng với MindMaple Classic Free. Bắt đầu bằng cách phác thảo chủ đề và tiếp tục mở rộng bằng ý tưởng, thông tin mới. Đây cũng là cách để kết nối với bạn bè và đồng nghiệp. Sau khi chia sẻ bản đồ tư duy, họ có thể dùng MindMaple để chỉnh sửa và mở rộng sơ đồ.
Lập kế hoạch du lịch
Quản lý ngân sách, chi phí, ghi chú và file đính kèm để sắp xếp và lập kế hoạch chi tiết cho chuyến đi.
Thời gian biểu và tài chính
MindMaple là trợ lý đắc lực cho người dùng bận rộn, giúp theo dõi các hoạt động của gia đình, nhiệm vụ cá nhân, thậm chí là quản lý tài chính phức tạp.
Dự án sáng tạo
Cho dù sở thích của bạn là viết blog, các dự án nghệ thuật hay cộng đồng, thì MindMaple cũng có sẵn các cấu trúc phù hợp để sắp xếp ý tưởng và sáng tạo tự do.
Đánh giá phần mềm MindMaple
Điểm cộng:
- Là ứng dụng sơ đồ tư duy với giao diện thân thiện dễ sử dụng. Các tính năng và nội dung được trình bày rõ ràng, có hỗ trợ thao tác kéo thả nhanh, thêm ảnh, biểu tượng dễ dàng.
- Khả năng tùy biến tốt, phù hợp để tạo sơ đồ tư duy linh hoạt. Người dùng thoải mái chèn ảnh, clip-art, thay đổi màu sắc, vị trí các node để có bản đồ tư duy mong muốn thay vì bị phụ thuộc khuôn mẫu cứng nhắc.
- Hỗ trợ xuất nhập nhiều định dạng như HTML, văn bản, hình ảnh, PowerPoint để sử dụng cho các mục đích chia sẻ, trình chiếu khác nhau.
- Có sẵn phiên bản MindMaple Lite để dùng thử các chức năng cơ bản.
- Là lựa chọn hiệu quả trong giáo dục và học tập, giúp giáo viên và học sinh tìm kiếm cảm hứng cũng như đạt kết quả cao hơn so với phương pháp học truyền thống.
Điểm trừ:
- Thiếu các tính năng nâng cao và khả năng kết nối với các công cụ khác, chia sẻ hay làm việc nhóm thời gian thực hoặc hỗ trợ cho di động.
- Hạn chế trên các nền tảng di động và phiên bản khác ngoài Windows.
- Hiệu suất thấp khi tạo và chỉnh sửa bản đồ tư duy lớn, chứa nhiều ảnh.
- Không được cập nhật phiên bản thường xuyên.
Ứng dụng MindMaple Classic được sử dụng rộng rãi trong khi thiết kế bài thuyết trình và thảo luận, ghi chú cá nhân, phác thảo dự án, kế hoạch du lịch, thời gian biểu và rất nhiều hoạt động khác. Phần mềm vẽ sơ đồ tư duy này thể hiện thế mạnh cả trong học tập, công việc và cả cuộc sống đời thường.
Câu hỏi thường gặp
MindMaple Classic là phần mềm vẽ sơ đồ tư duy phổ biến dành cho máy tính, giúp phát triển ý tưởng, ghi chú và quản lý dự án một cách khoa học và hiệu quả.
MindMaple Classic có các tính năng như giao diện sơ đồ tư duy tự nhiên, quản lý công việc khoa học, công cụ vẽ sơ đồ tư duy mở rộng, tùy chỉnh sơ đồ tư duy, nhập file từ Freemind và MindManager, và xuất bản đồ tư duy sang PowerPoint, Word và Excel.
MindMaple Classic hỗ trợ nhập file từ Freemind, MindManager và định dạng TXT; xuất bản đồ tư duy sang định dạng PowerPoint, Word và Excel.
MindMaple Classic được sử dụng rộng rãi trong công việc, học tập, thuyết trình, thảo luận, ghi chú cá nhân, lập kế hoạch dự án, kế hoạch du lịch, quản lý thời gian biểu và tài chính, cũng như các dự án sáng tạo.
MindMaple Classic tích hợp chi tiết công việc vào mindmap, cho phép đính kèm tài liệu, chỉnh sửa và lưu trực tiếp trên phần mềm, giúp quản lý công việc một cách hiệu quả.
Người dùng có thể cá nhân hóa sơ đồ tư duy bằng cách sử dụng màu sắc, hình ảnh, hình minh họa, cũng như sử dụng các clipart và preset có sẵn để trang trí sơ đồ dễ dàng.
Phần mềm cho phép thêm các mối quan hệ, đường viên, hyperlink và file đính kèm, giúp bản đồ tư duy chi tiết và phong phú hơn.
MindMaple Classic giúp lên kế hoạch cho bài thuyết trình hoặc cuộc họp bằng cách tập trung vào từng ý tưởng trong một sơ đồ duy nhất, giúp chia sẻ và truyền cảm hứng cho nhóm một cách hiệu quả.